Сахарный диабет и COVID-19. Рекомендации Международной диабетической федерации (IDF) 2020

Фото носит иллюстративный характер. Из открытых источников.
Вырабатываемые в организме пациентов с сахарным диабетом контринсулярные гормоны во время острых респираторных вирусных инфекций могут приводить к развитию гипергликемии, а также опасных для жизни осложнений, таких как диабетический кетоацидоз или гиперосмолярное гипергликемическое состояние.
На что следует обратить внимание? При возникновении острого респираторного заболевания у пациента с СД необходимо обсудить с ним, его опекуном либо родителями (если сахарным диабетом страдает ребенок):
При ОРВИ может потребоваться увеличение дозы инсулина. Когда обращаться к врачу? Пациенты с СД должны обратиться к врачу:
Общие рекомендации по лечению СД (во время ОРВИ)
Если пациент с СД заболевает, следует выполнять указанные рекомендации, даже если уровень глюкозы в крови находится в пределах целевого диапазона:
Рекомендации по лечению пациентов с СД 1-го типа

Рекомендации по коррекции дозы инсулина
Рекомендации по лечению пациентов с СД 2-го типа
Пациенты на таблетированной терапии:
Пациенты на инсулинотерапии:
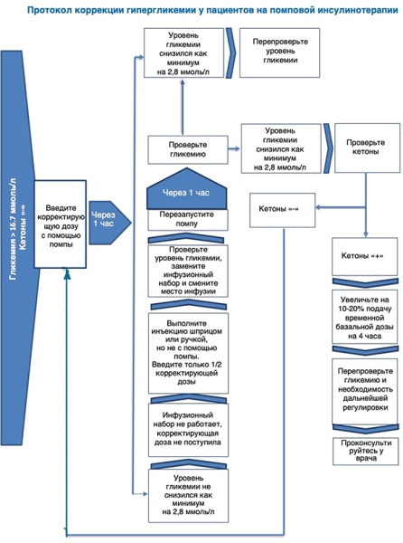
Комментарий к новым рекомендациям IDF-2020 Число пациентов с сахарным диабетом на помповой инсулинотерапии в Республике Беларусь в 2019 году увеличилось на 26% и составило на начало 2020 года 208 человек, из которых 71 — дети. Международная диабетическая федерация разработала новый алгоритм коррекции инсулина для пациентов, находящихся на помповой инсулинотерапии в период острых респираторных вирусных инфекций, включая CoVID-19. 

Источник: medvestnik.by

Комментарии закрыты.